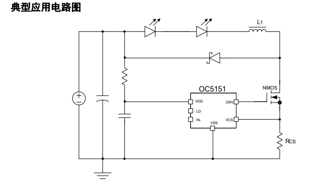
OC5151 是一款高效率、高精度的降 压型大功率 LED 恒流驱动控制芯片。 OC5151 采用固定频率的平均电流控 制方式,具有优异的负载调整率和线性调 整率。 OC5151 通过调节外置的电流采样电 阻,能控制高亮度 LED 灯的驱动电流,使 LED 灯亮度达到预期恒定亮度。 OC5151 支持线性调光,可通过 LD 端 进行调光。LD 脚电压小于 0.4V,输出关 闭,LD 脚电压大于 2.5V 则输出全亮。 OC5151 集成电高低亮功能,可通过 HL 脚选择高亮或低亮工作模式。HL 接高 为全亮,HL 悬空或接地为 70%亮度。 OC5151内部集成了VDD稳压管以及 过温保护电路,减少外围元件并提高系统 可靠性。
OC5151 采用 SOT23-6 封装。
特点
◆宽输入电压范围:5V~150V
◆高效率:可高达 95%
◆支持模拟线性调光 LD
◆支持高低亮模式 HL
◆±3%LED 输出电流精度
◆工作频率:160KHz
◆CS 电压:182mV
◆芯片供电欠压保护及输出短路保护
◆智能过温保护
◆内置 VDD 稳压管 应用领域
◆LED 汽车大灯
◆自行车、电动车、摩托车灯
◆强光手电
◆LED 射灯
◆大功率 LED 照明
◆LED 背光

Bright
深圳市哲瀚电子科技有限公司
Mobil:+86 13798202781
Tel:+86(0755)8323 7951
Fax:+86(0755)8254 9527
扫一扫,关注我们最新消息 工作时间:周一至周五 9:00-18:00
联系人:黄经理
手机:13714441972
邮件:bright@zhehandz.cn
地址:深圳市福田区中航路世纪汇广场都会轩1901